Procedure Flow Chart Template Word
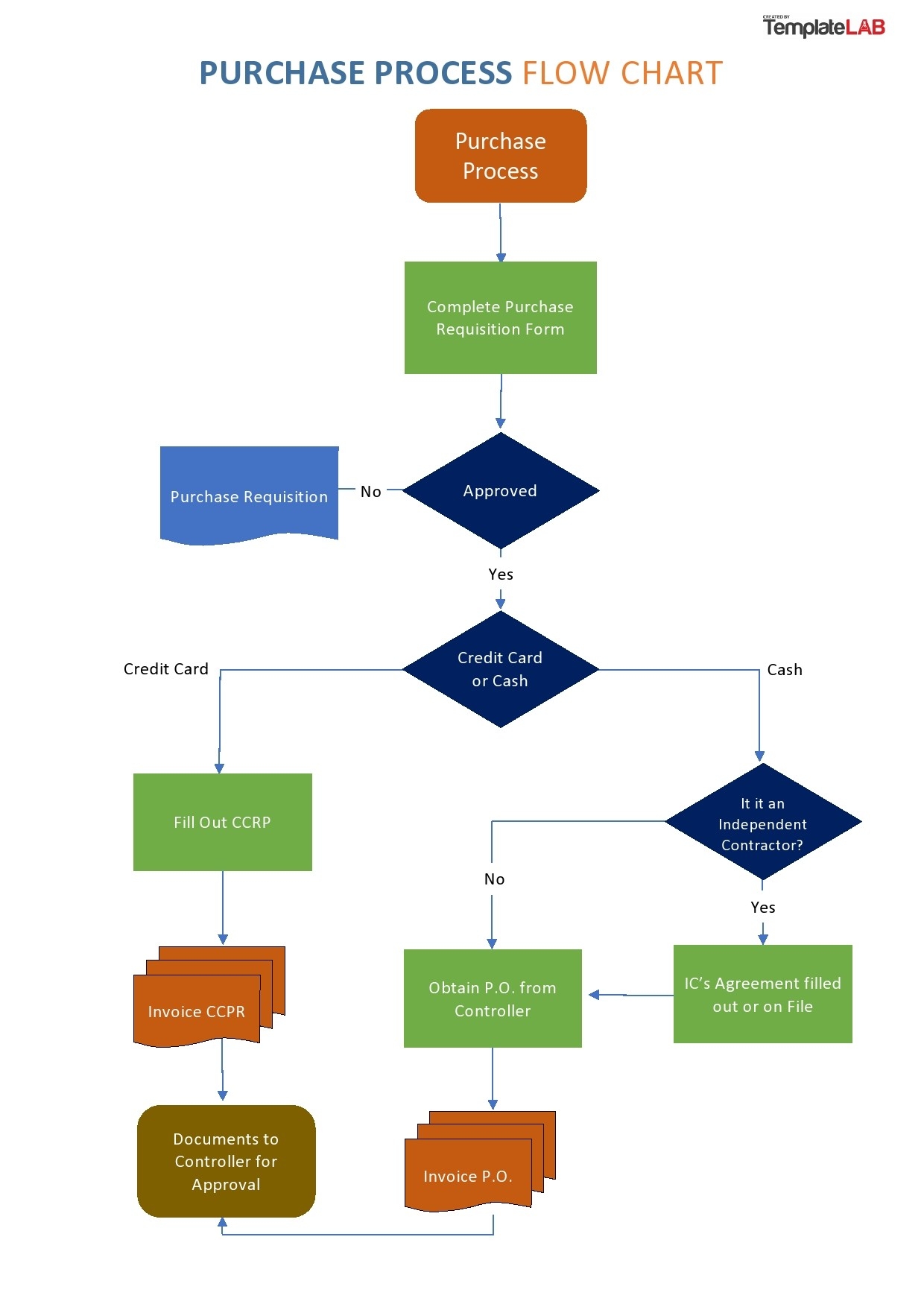
Looking to streamline your processes and improve efficiency? A procedure flow chart template in Word can be a game-changer for your organization. Easily customizable and user-friendly, these templates make it simple to visualize and document your processes.
By using a procedure flow chart template in Word, you can create clear and easy-to-follow visual representations of your procedures. This can help your team understand the steps involved in a process, identify bottlenecks, and make improvements where necessary.
Procedure Flow Chart Template Word
Procedure Flow Chart Template Word: A Handy Tool for Process Mapping
Whether you’re a small business looking to document your procedures or a large organization seeking to improve operational efficiency, a procedure flow chart template in Word can be a valuable tool. With its intuitive design and customizable features, you can create professional-looking flow charts in no time.
With a procedure flow chart template in Word, you can easily map out your processes, identify dependencies, and visualize the flow of information or materials. This can help you identify areas for improvement, streamline workflows, and ensure consistency in your operations.
Don’t let complex processes overwhelm you. With a procedure flow chart template in Word, you can break down your procedures into manageable steps and create visual guides that everyone in your organization can easily follow. Take the first step towards efficiency today!
26 Fantastic Flow Chart Templates Word Excel Power Point
Free Customizable Flowchart Templates Canva
Free Download 6 Word Flowchart Templates
Flowchart Template For Word Lucidchart
26 Fantastic Flow Chart Templates Word Excel Power Point




