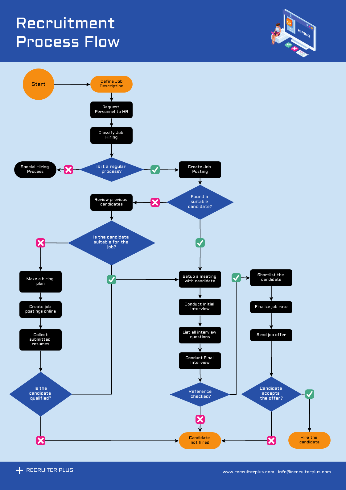
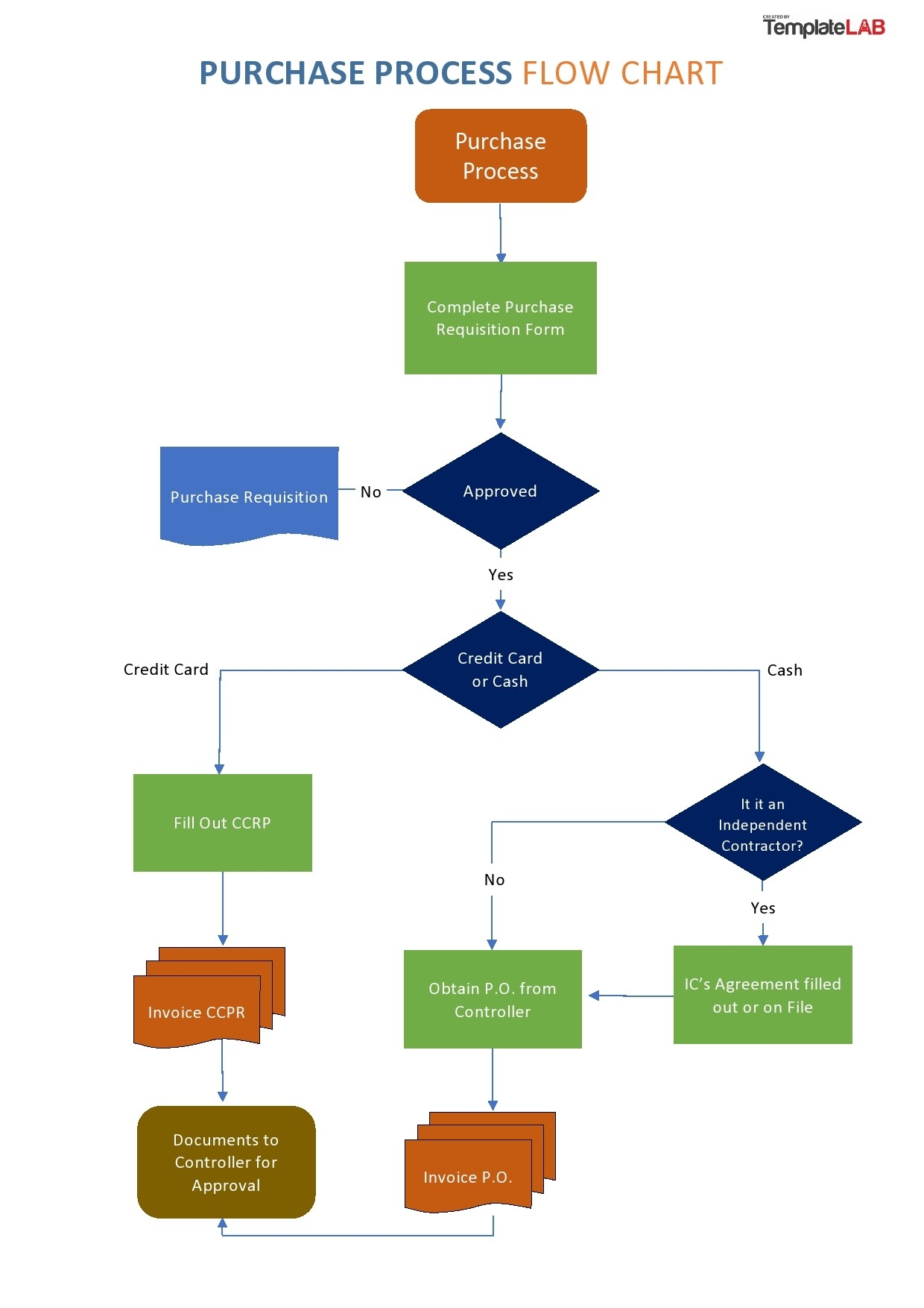
Sample Process Flow Chart Template
Are you looking for a simple and effective way to visualize a process in your business or organization? A Sample Process Flow Chart Template can be a great solution. This easy-to-use tool can help you map out each step of a process, making it easier to identify bottlenecks and areas for improvement.
Whether you’re new to process mapping or a seasoned pro, a Sample Process Flow Chart Template can streamline your workflow. By breaking down a complex process into manageable steps, you can improve efficiency and productivity. Plus, it’s a great way to communicate with your team and stakeholders.
Sample Process Flow Chart Template
Sample Process Flow Chart Template
With a Sample Process Flow Chart Template, you can customize the layout, colors, and symbols to fit your specific needs. This versatile tool is perfect for documenting workflows, standard operating procedures, and project timelines. Plus, it’s easy to update and share with others in your organization.
By using a Sample Process Flow Chart Template, you can save time and effort when designing and implementing new processes. Whether you’re in manufacturing, healthcare, or finance, this tool can help you streamline operations and drive better results. Give it a try today and see the difference it can make!
In conclusion, a Sample Process Flow Chart Template is a valuable tool for any organization looking to improve efficiency and communication. By visualizing your processes in a clear and concise way, you can identify areas for improvement and drive better outcomes. Try it out today and see the benefits for yourself!
26 Fantastic Flow Chart Templates Word Excel Power Point
Free Customizable Flowchart Templates Canva
Free Customizable Flowchart Templates Canva
FlowChart What Is It Templates And Symbols Venngage
Free Customizable Flowchart Templates Canva




