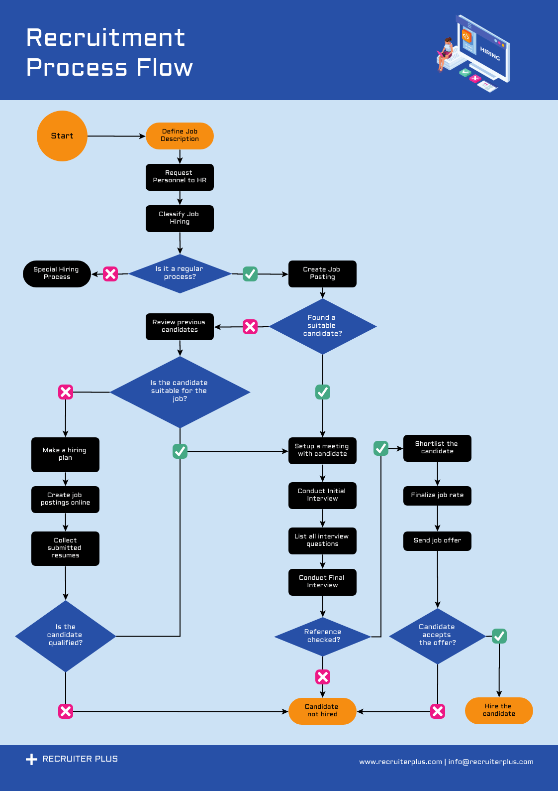
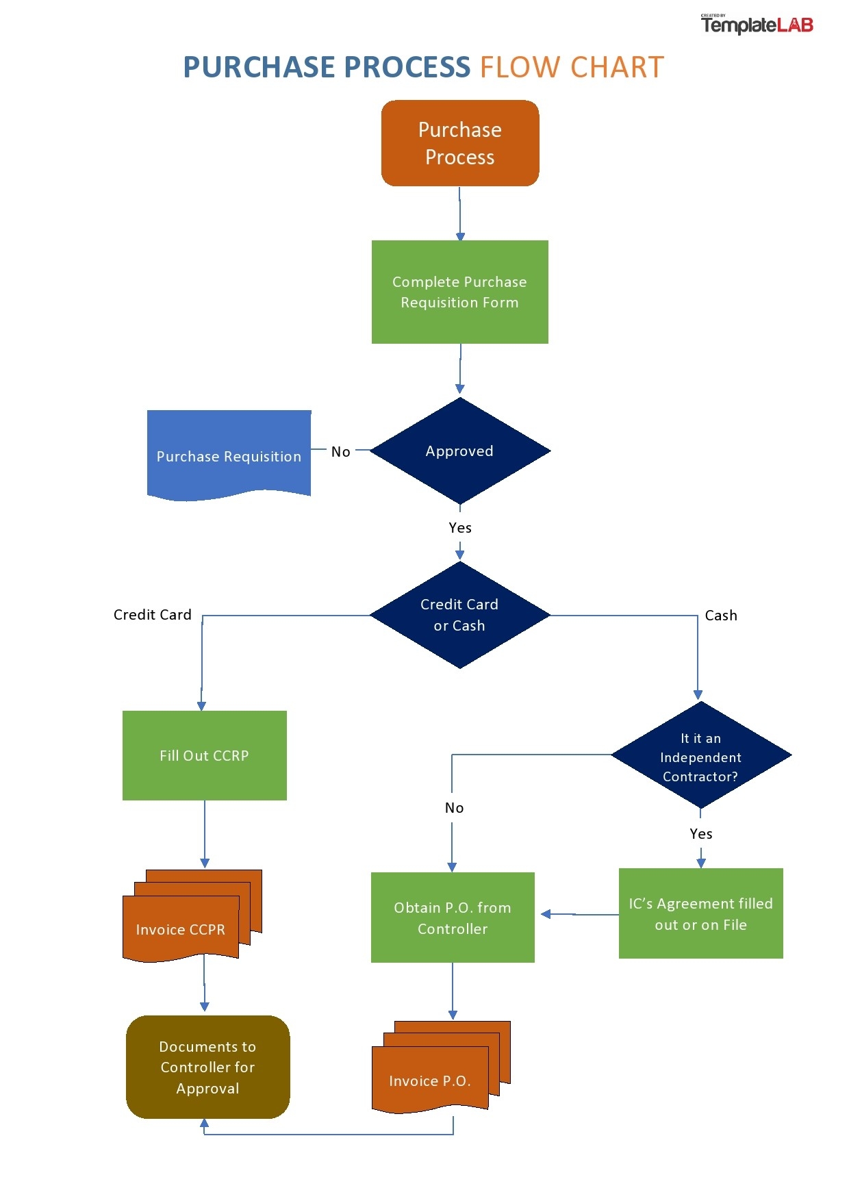
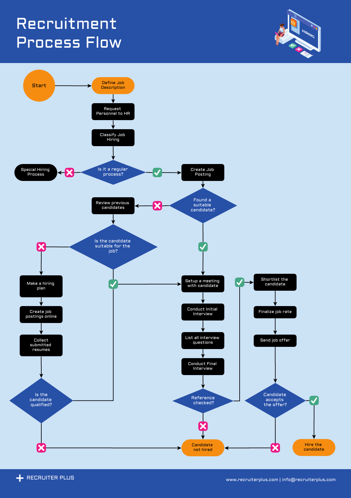
Workflow Chart Templates
Are you looking to streamline your workflow and improve productivity? Look no further! Workflow chart templates are the perfect tool to help you visualize processes and identify areas for improvement.
Whether you’re a project manager, team leader, or just someone looking to organize your tasks more efficiently, workflow chart templates can make a world of difference in how you approach your work.
Workflow Chart Templates
Workflow Chart Templates: A Game-Changer for Productivity
With a variety of templates available for different industries and purposes, you can easily find one that suits your needs. From simple flowcharts to more complex process maps, these templates can help you map out your workflow in a clear and concise manner.
By using workflow chart templates, you can identify bottlenecks, streamline processes, and improve communication among team members. This visual representation of your workflow can help you spot inefficiencies and make necessary adjustments to optimize your productivity.
Don’t waste any more time trying to figure out the best way to organize your tasks. Take advantage of workflow chart templates and watch your productivity soar to new heights!
So why wait? Start using workflow chart templates today and take your productivity to the next level. You’ll wonder how you ever managed without them!
Free Customizable Flowchart Templates Canva
Free And Customizable Workflow Templates Canva
26 Fantastic Flow Chart Templates Word Excel Power Point
FlowChart What Is It Templates And Symbols Venngage
Free Customizable Flowchart Templates Canva




