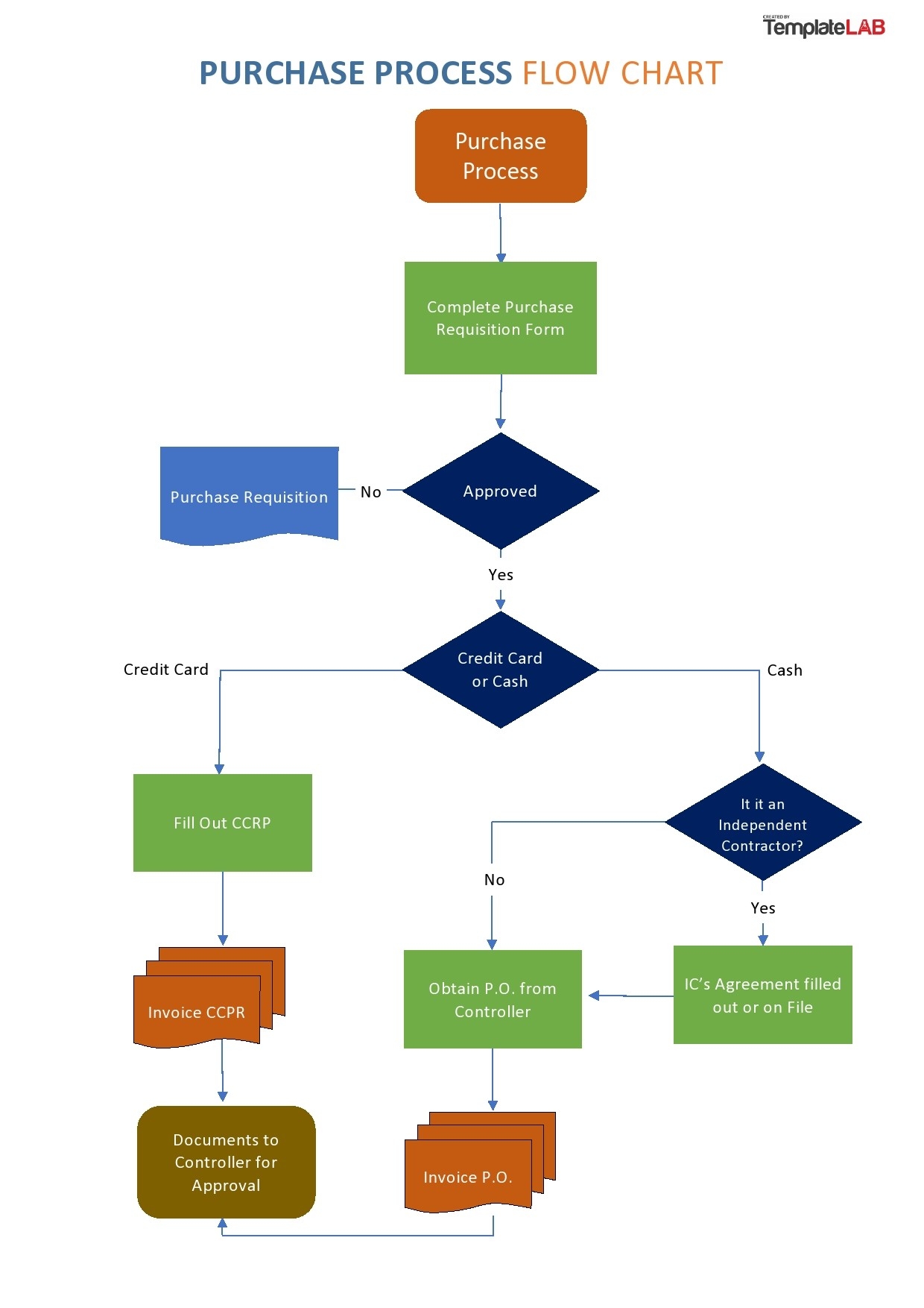
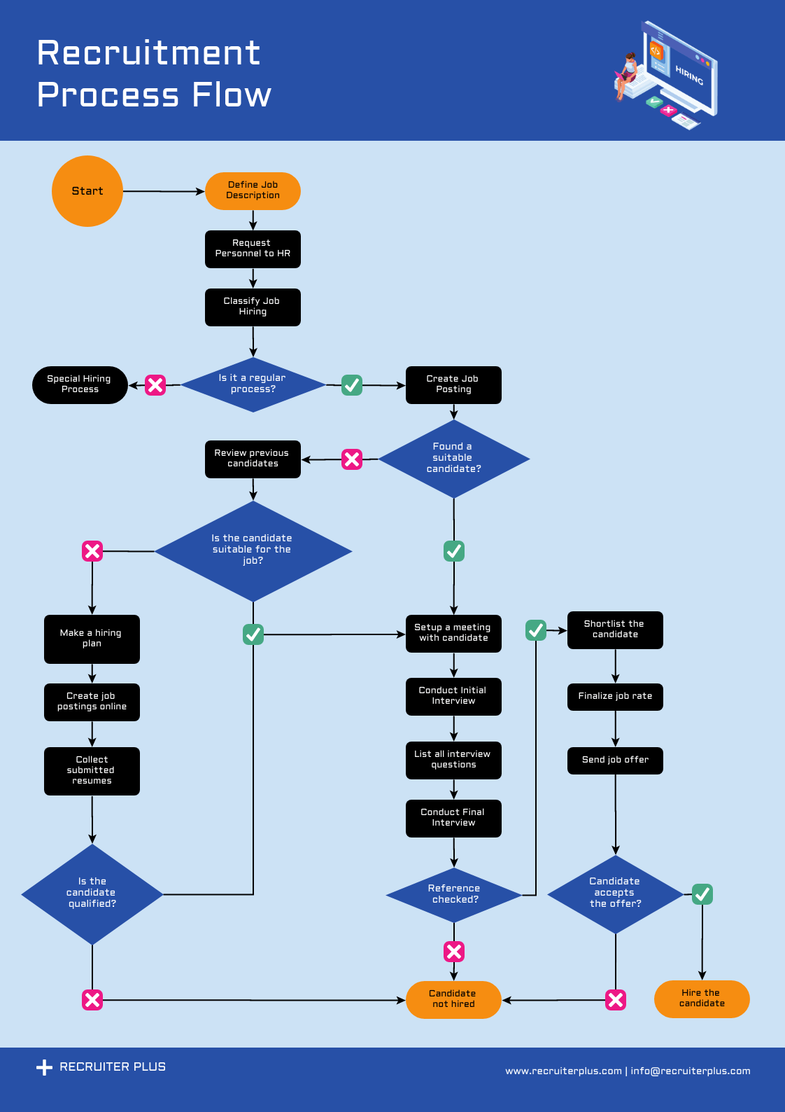
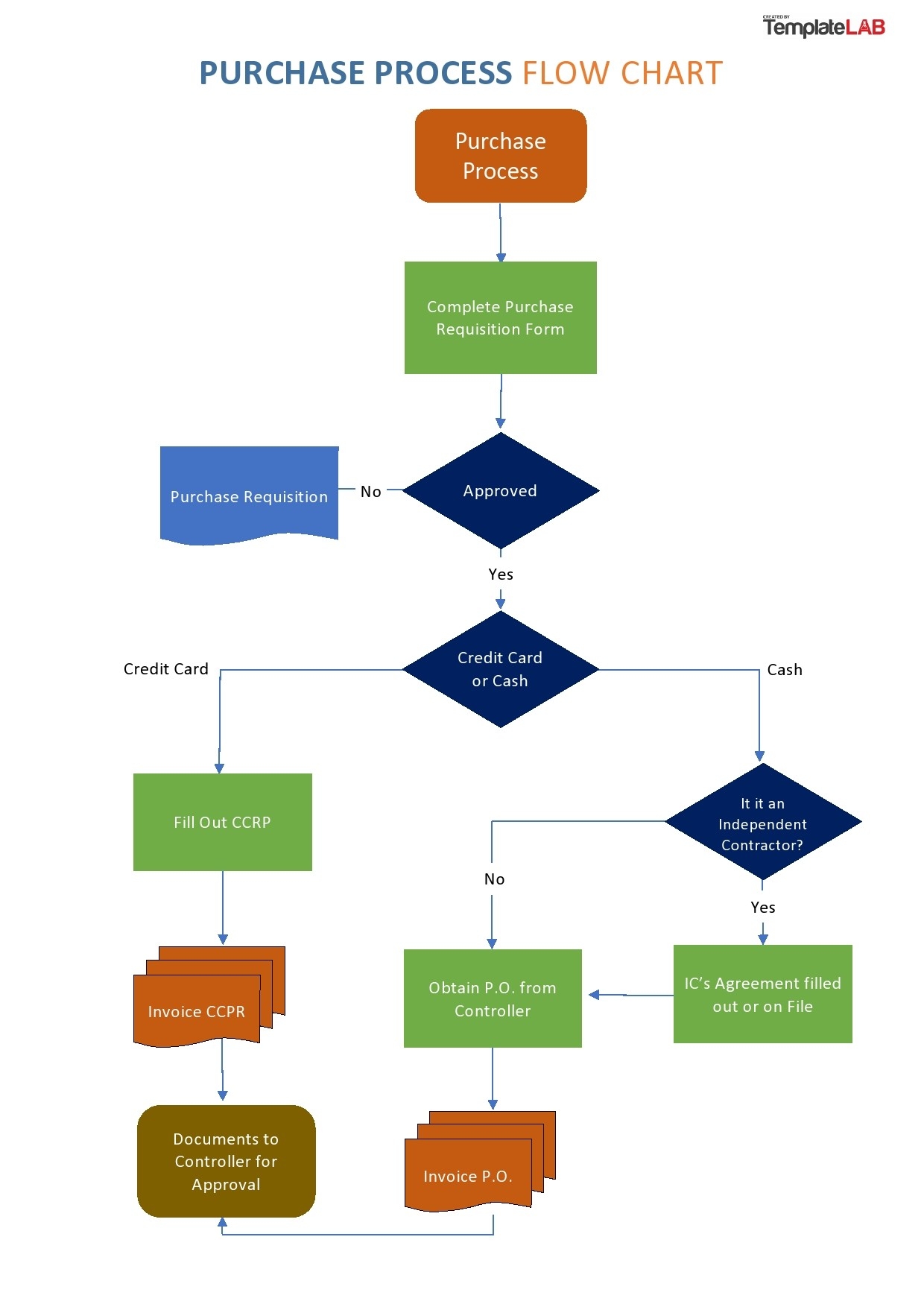
Process Flow Chart Templates
Are you looking for an easy way to visualize your processes and workflows? Process flow chart templates are a great tool to help you map out the steps of a process from start to finish. Whether you’re a small business owner, a project manager, or a student working on a school project, these templates can save you time and effort.
With process flow chart templates, you can easily create clear and organized diagrams that show the sequence of steps in a process. These templates are customizable, allowing you to add or remove steps, change colors and shapes, and include detailed descriptions. This makes it easy for anyone to understand the process at a glance.
Process Flow Chart Templates
Process Flow Chart Templates: A Handy Tool for Visualizing Workflows
One of the key benefits of using process flow chart templates is that they help streamline communication and collaboration within a team or organization. By creating a visual representation of a process, you can ensure that everyone is on the same page and working towards the same goal. This can lead to increased efficiency and productivity.
Another advantage of process flow chart templates is that they can help you identify bottlenecks and inefficiencies in a process. By visualizing each step and how they connect, you can pinpoint areas that need improvement and make necessary changes to streamline the workflow.
In conclusion, process flow chart templates are a valuable tool for anyone looking to improve their processes and workflows. Whether you’re managing a project, running a business, or studying for a test, these templates can help you visualize complex processes in a simple and easy-to-understand way.
Free Printable Process Flow Chart Templates Excel Word Powerpoint
Free Customizable Flowchart Templates Canva
26 Fantastic Flow Chart Templates Word Excel Power Point
FlowChart What Is It Templates And Symbols Venngage
Free Customizable Flowchart Templates Canva




