Process Flow Chart Template Word
Are you looking for a simple way to create a process flow chart in Word? Look no further! With a Process Flow Chart Template Word, you can easily visualize your workflow and make your projects more organized.
Whether you’re a student working on a school project or a professional in need of a visual representation of your processes, using a template can save you time and effort. Simply download the template, fill in the details, and voila! Your flow chart is ready.
Process Flow Chart Template Word
Creating Your Process Flow Chart Template Word
To get started, choose a template that suits your needs. There are various options available online, from simple designs to more complex layouts. Once you’ve selected a template, open it in Word and customize it by adding your own text, shapes, and colors.
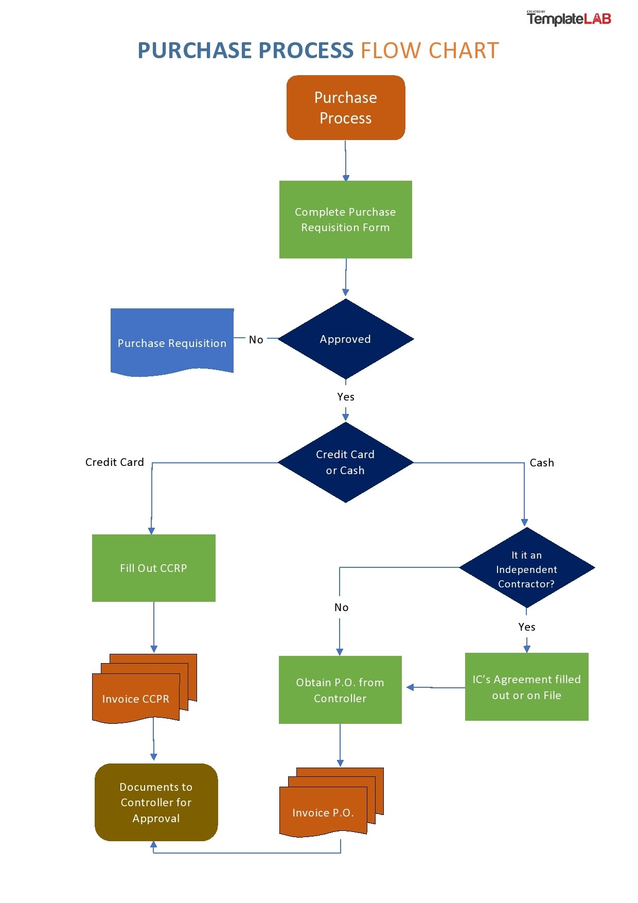
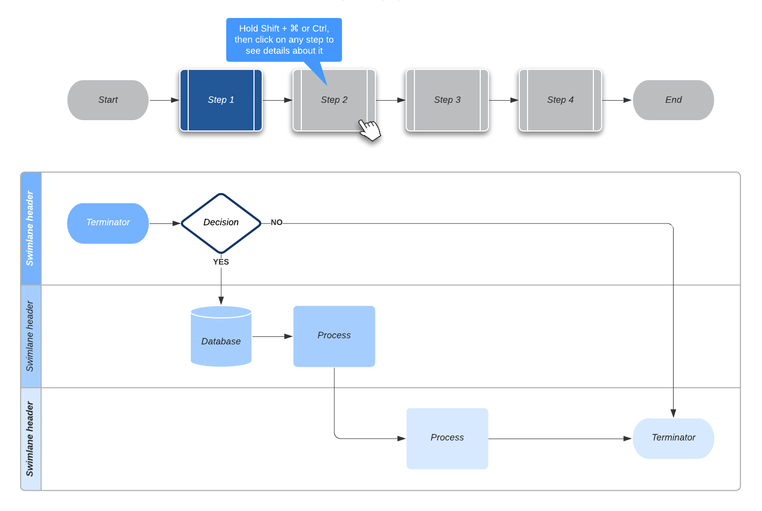
Use different shapes to represent different steps in your process and connect them with arrows to show the flow. Don’t forget to add labels and descriptions to make your flow chart easy to understand for others. You can also customize the font, size, and style to make it more visually appealing.
Once you’re happy with your process flow chart, save it as a Word document or export it as a PDF to share with others. You can also print it out and hang it on your wall for quick reference. With a Process Flow Chart Template Word, creating visual representations of your processes has never been easier!
In conclusion, using a Process Flow Chart Template Word is a convenient and efficient way to create clear and concise visual representations of your processes. Save time and effort by utilizing templates and make your projects more organized and visually appealing.
Free Download 6 Word Flowchart Templates
Flowchart Template For Word Lucidchart
26 Fantastic Flow Chart Templates Word Excel Power Point
Free Customizable Flowchart Templates Canva
Free Download 6 Word Flowchart Templates




