Process Flow Chart Template In Word
If you’ve ever needed to create a process flow chart in Word, you know it can be a bit tricky. But fear not, because we have the perfect solution for you!
With our Process Flow Chart Template In Word, you can easily organize and visualize your processes in a clear and concise way. No more struggling with formatting and layout – our template does all the hard work for you!
Process Flow Chart Template In Word
Creating Your Process Flow Chart Template In Word
First, download our template and open it in Microsoft Word. Next, simply fill in the details of your process, including the steps, inputs, outputs, and any other relevant information.
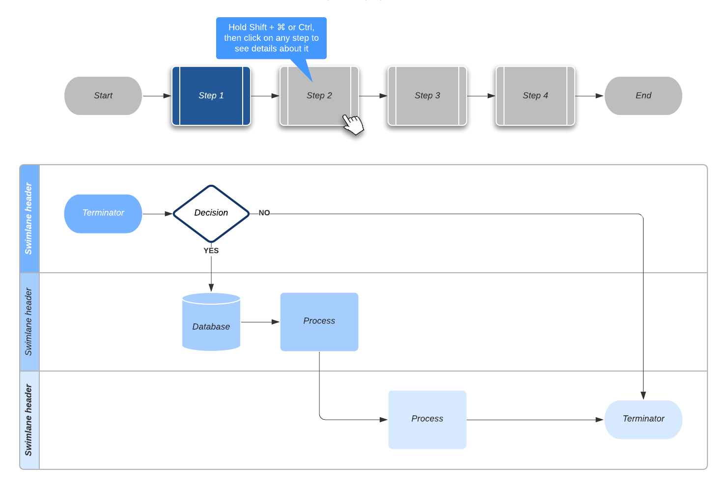
Use the formatting options in Word to customize the colors, fonts, and layout to match your branding or personal style. You can also add shapes, arrows, and icons to make your flow chart more visually appealing and easy to understand.
Once you’re happy with how your process flow chart looks, save it as a PDF or print it out for easy sharing with your team or colleagues. You now have a professional-looking document that clearly outlines your process and can be used for presentations, reports, or training materials.
So why struggle with creating a process flow chart from scratch when you can use our easy-to-use template in Word? Download it today and streamline your processes like never before!
Free Download 6 Word Flowchart Templates
Free Customizable Flowchart Templates Canva
Flowchart Template For Word Lucidchart
26 Fantastic Flow Chart Templates Word Excel Power Point
Free Download 6 Word Flowchart Templates




