Process Flow Chart Template For Word
Are you looking for an easy way to create a process flow chart in Word? Look no further! With our Process Flow Chart Template For Word, you can streamline your processes and make them visually appealing.
Whether you’re a student working on a school project or a professional creating a workflow for your team, our template is user-friendly and customizable to suit your needs. Say goodbye to complicated software and hello to simplicity with our Word template!
Process Flow Chart Template For Word
Process Flow Chart Template For Word
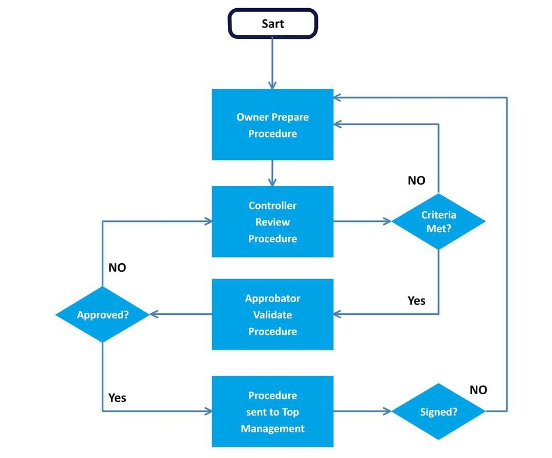
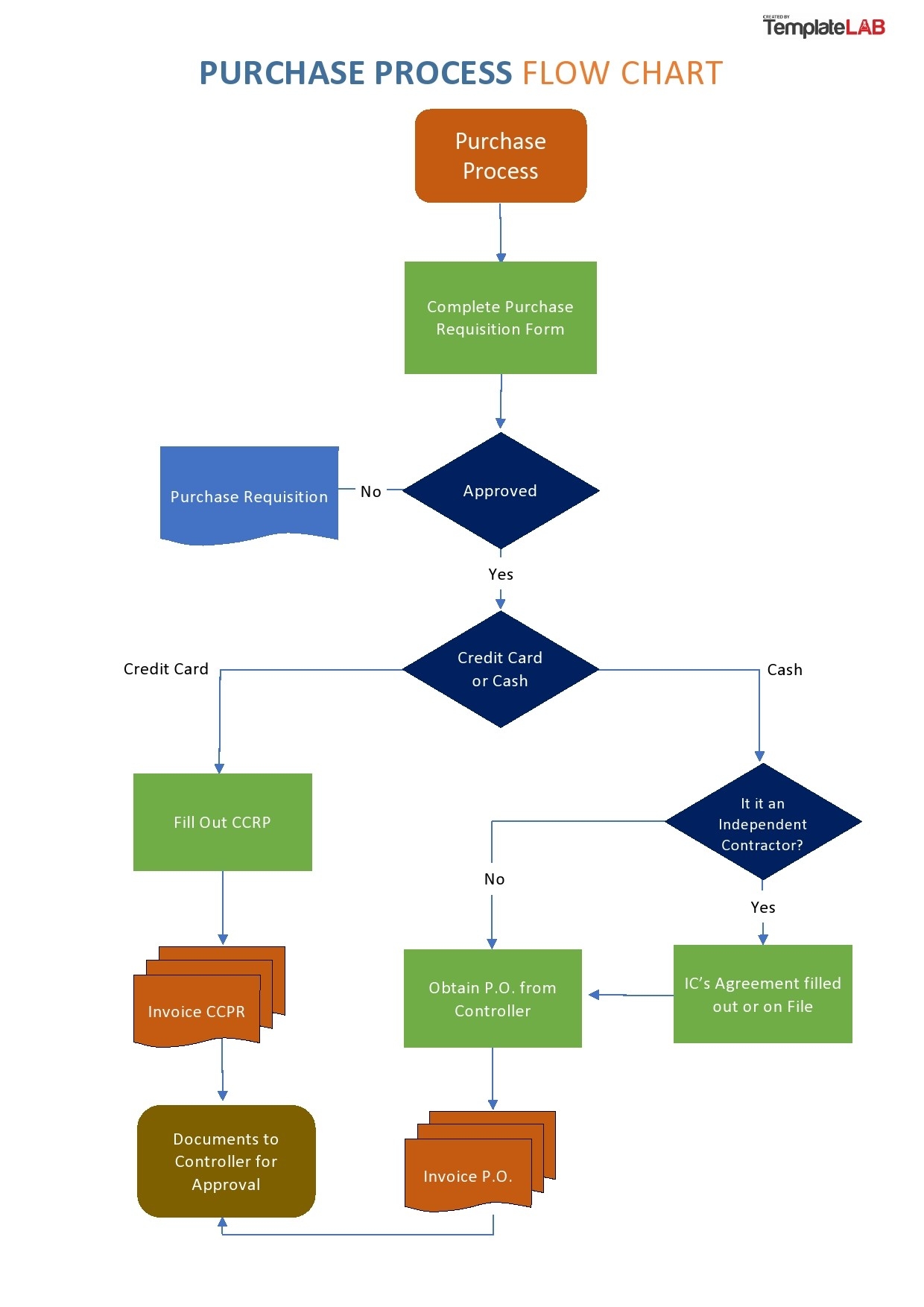
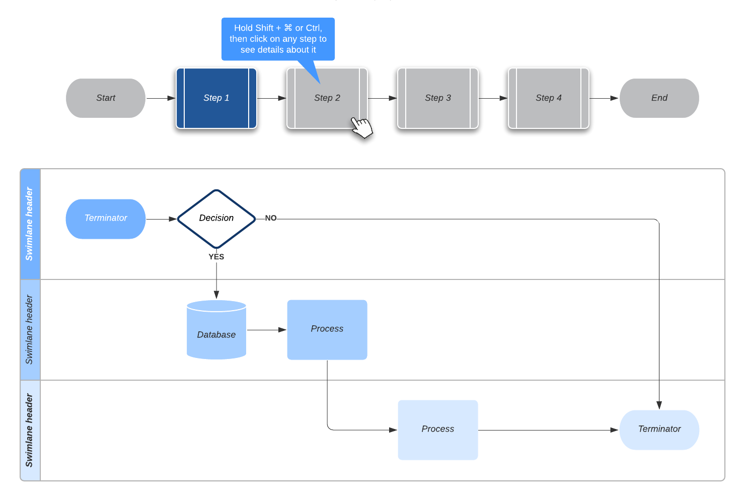
Our Process Flow Chart Template For Word is designed to help you map out your processes step by step. Simply download the template, insert your text, and customize the colors and shapes to match your branding or personal style.
By using a flow chart, you can easily visualize the sequence of steps in a process, identify bottlenecks, and improve efficiency. With our template, you can communicate complex information in a clear and concise manner, making it easy for your audience to understand.
Whether you’re creating a flow chart for a business process, project timeline, or organizational chart, our Word template is the perfect tool to help you get started. So why wait? Download our Process Flow Chart Template For Word today and simplify your workflow!
Streamline your processes, improve communication, and enhance productivity with our Process Flow Chart Template For Word. Download now and take the first step towards visualizing your ideas with ease!
Free Download 6 Word Flowchart Templates
Free Customizable Flowchart Templates Canva
Flowchart Template For Word Lucidchart
26 Fantastic Flow Chart Templates Word Excel Power Point
Free Download 6 Word Flowchart Templates




