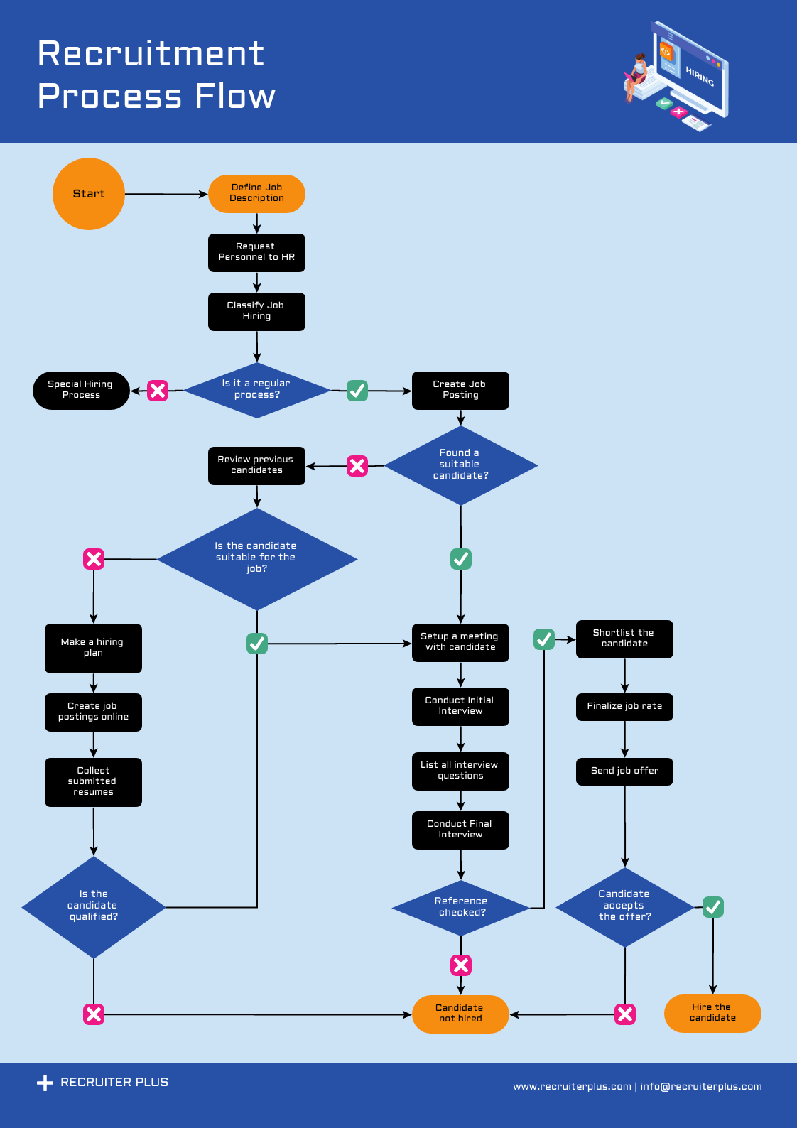
Process Flow Chart Diagram Template
Are you looking for a user-friendly Process Flow Chart Diagram Template to streamline your project management? Look no further! Our template is designed to help you visualize the flow of your processes in a clear and organized way.
With our Process Flow Chart Diagram Template, you can easily map out each step of your project, identify bottlenecks, and improve efficiency. Whether you’re a seasoned project manager or new to the field, our template is perfect for all skill levels.
Process Flow Chart Diagram Template
Streamline Your Project Management with Our Process Flow Chart Diagram Template
The template includes various shapes and connectors that you can drag and drop to create a customized flowchart. You can also add text and colors to make your diagram more visually appealing and easy to understand.
Visualizing your processes with a flowchart can help you identify areas for improvement and optimize your workflow. Our template is user-friendly and intuitive, making it easy for you to create professional-looking diagrams in no time.
Don’t waste time trying to create a flowchart from scratch. Our Process Flow Chart Diagram Template is the perfect tool to help you streamline your project management and communicate your processes effectively. Try it out today and see the difference it can make!
Take your project management to the next level with our Process Flow Chart Diagram Template. Start visualizing your processes in a clear and organized way to improve efficiency and productivity. Try it now and see the difference it can make in your projects!
Flow Chart Template Free U0026 Editable FigJam
26 Fantastic Flow Chart Templates Word Excel Power Point
FlowChart What Is It Templates And Symbols Venngage
Free Customizable Flowchart Templates Canva
Free Customizable Flowchart Templates Canva




