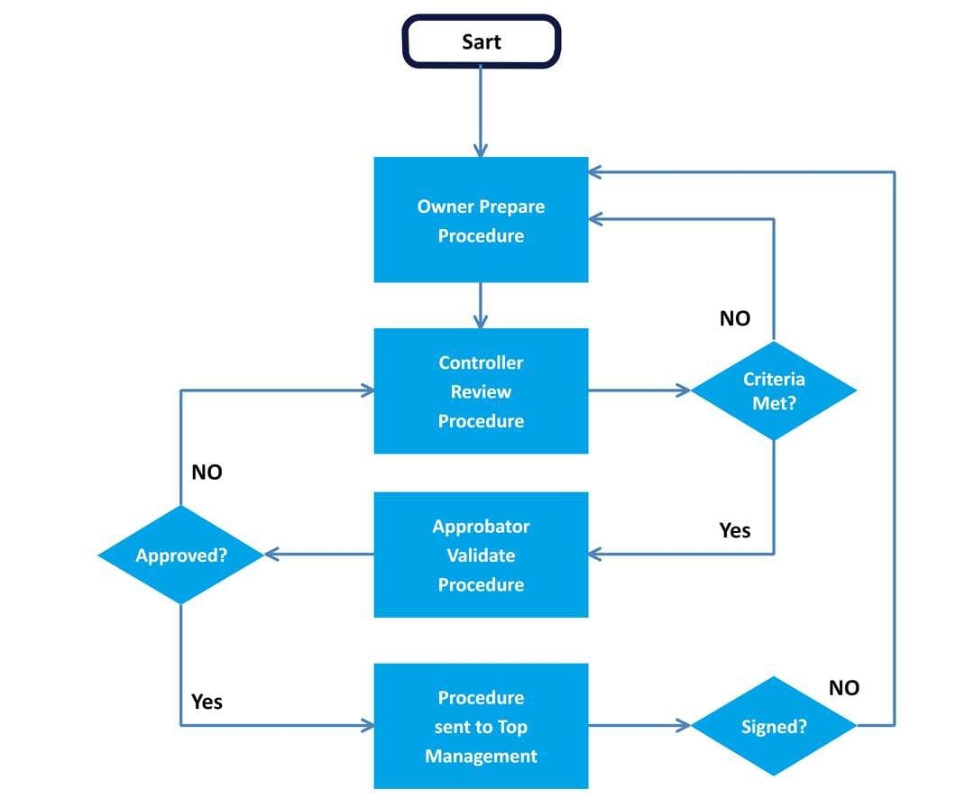
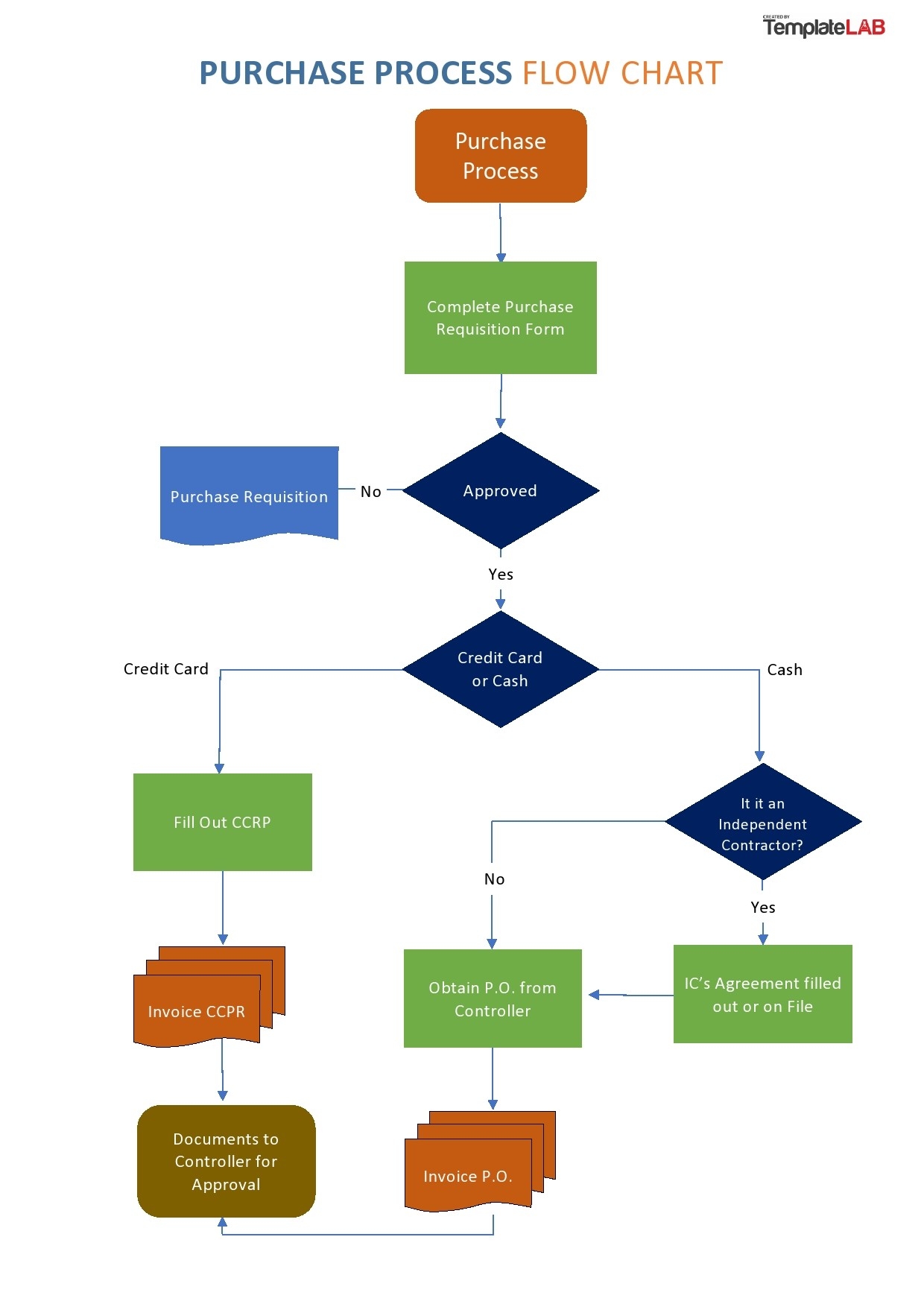
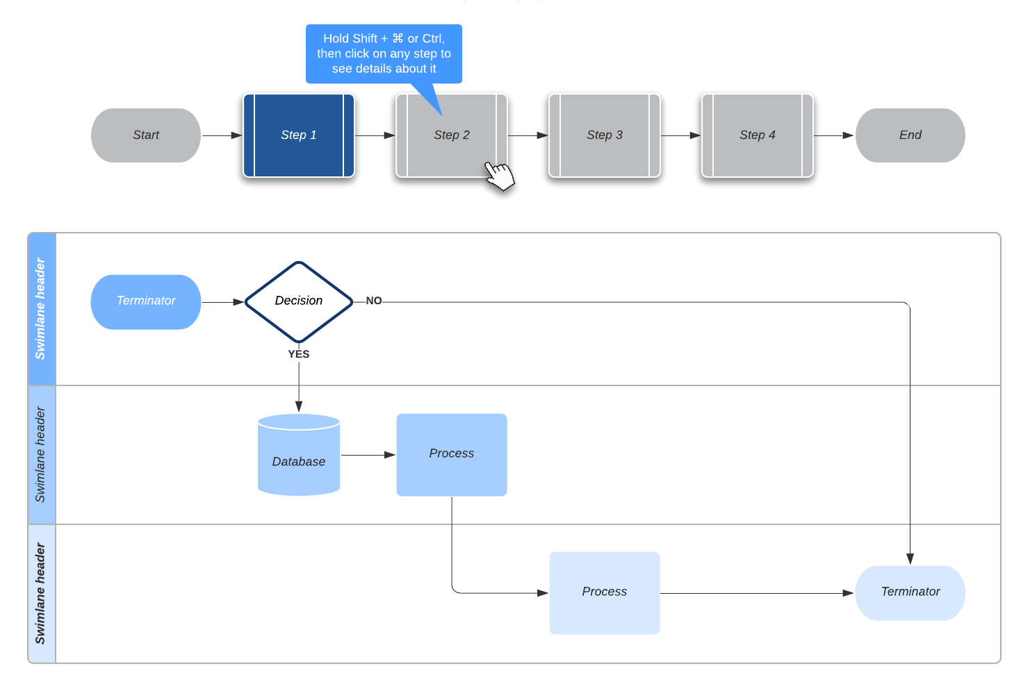
Process Chart Template Word
If you’ve ever needed to create a process chart in Word, you know how time-consuming it can be to start from scratch. Luckily, there’s a solution that can save you time and effort.
By using a Process Chart Template in Word, you can quickly and easily create professional-looking flowcharts, diagrams, and process maps without the hassle of designing them yourself.
Process Chart Template Word
Streamline Your Workflow with a Process Chart Template Word
With a Process Chart Template in Word, you have access to pre-designed shapes, layouts, and formatting options that make creating process charts a breeze. Simply drag and drop the elements you need and customize them to fit your specific requirements.
Whether you’re mapping out a business process, illustrating a workflow, or designing an organizational chart, a Process Chart Template in Word can help you communicate complex ideas in a clear and visually appealing way.
Save time and improve efficiency by using a Process Chart Template in Word for all your process mapping needs. Say goodbye to the days of starting from scratch and hello to professional-looking charts with just a few clicks.
So why wait? Start using a Process Chart Template in Word today and take your process mapping to the next level. With this handy tool at your fingertips, you’ll be creating stunning charts in no time.
Free Download 6 Word Flowchart Templates
Free Customizable Flowchart Templates Canva
Flowchart Template For Word Lucidchart
26 Fantastic Flow Chart Templates Word Excel Power Point
Free Download 6 Word Flowchart Templates




