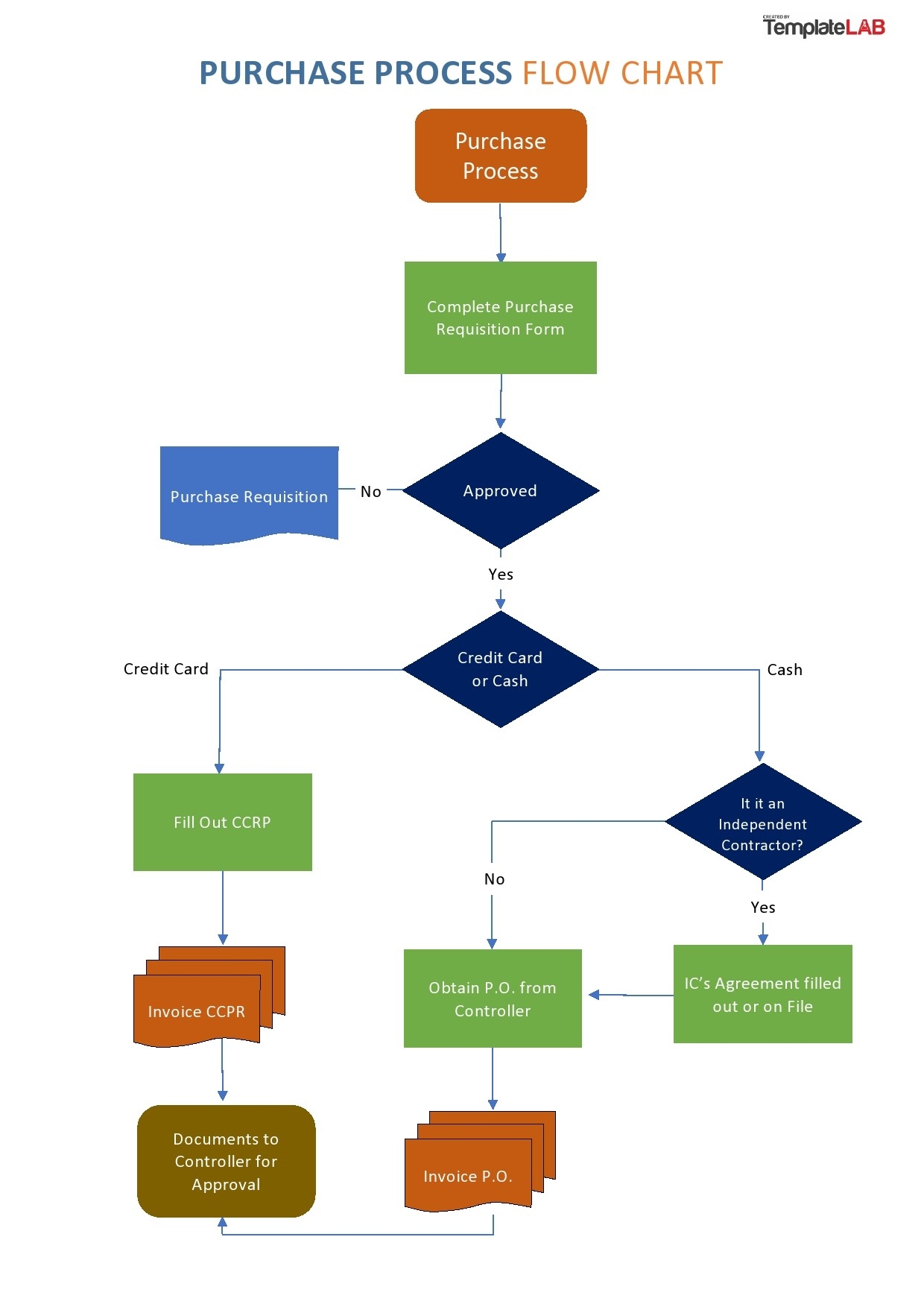
Procedure Flow Chart Template
Have you ever found yourself in need of a Procedure Flow Chart Template but didn’t know where to start? Look no further! Creating a visual representation of your processes can help streamline your workflow and improve efficiency.
With a Procedure Flow Chart Template, you can map out each step of a process, identify potential bottlenecks, and visualize the flow of information or materials. This can be a valuable tool for training new employees, improving communication, and ensuring consistency in your operations.
Procedure Flow Chart Template
Streamline Your Processes with a Procedure Flow Chart Template
Start by outlining the main steps of your process and breaking them down into smaller sub-steps. Use symbols and shapes to represent different actions or decisions, and connect them with arrows to show the flow of the process. This visual representation can make complex processes easier to understand and follow.
Once you have created your Procedure Flow Chart Template, review it with your team to gather feedback and make any necessary revisions. This collaborative approach can help ensure that your chart accurately reflects your processes and is easy for everyone to follow.
By using a Procedure Flow Chart Template, you can effectively communicate your processes, identify areas for improvement, and streamline your operations. So why wait? Start creating your own flow chart today and see the benefits for yourself!
Free Customizable Flowchart Templates Canva
Free Printable Process Flow Chart Templates Excel Word Powerpoint
26 Fantastic Flow Chart Templates Word Excel Power Point
Free Customizable Flowchart Templates Canva
FlowChart What Is It Templates And Symbols Venngage




