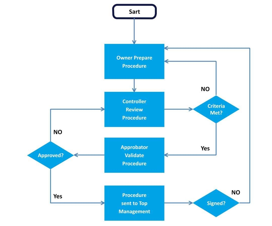
Free Workflow Chart Template Word
Are you looking for a free workflow chart template for Word? Look no further! Creating workflow charts can help streamline your processes and improve efficiency. With a template, you can easily visualize the steps involved in your workflow.
Whether you’re a small business owner, a project manager, or a student working on a class project, having a workflow chart can be incredibly beneficial. It can help you identify bottlenecks, prioritize tasks, and ensure that everyone is on the same page.
Free Workflow Chart Template Word
Free Workflow Chart Template Word
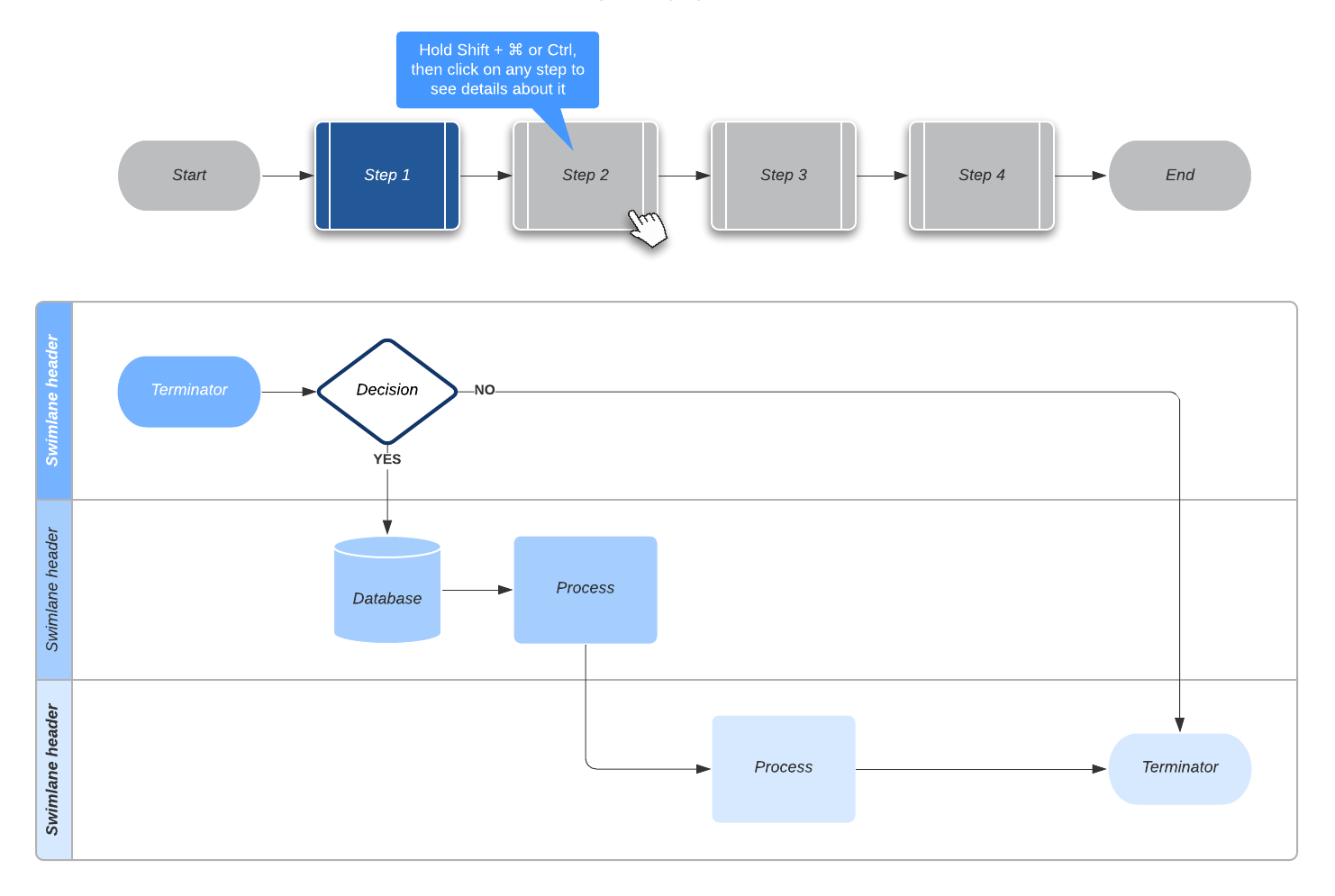
Our free workflow chart template for Word is easy to use and customizable to fit your specific needs. Simply download the template, open it in Word, and start inputting your information. You can add, delete, or rearrange steps as needed to create a clear and concise workflow chart.
With our template, you can choose from different shapes, colors, and styles to make your workflow chart visually appealing. You can also easily share the chart with your team members or colleagues by exporting it to PDF or printing it out.
Don’t waste time trying to create a workflow chart from scratch. Use our free template to save time and effort while creating a professional-looking workflow chart in Word. Download it today and start streamlining your processes!
26 Fantastic Flow Chart Templates Word Excel Power Point
Free Download 6 Word Flowchart Templates
Free Customizable Flowchart Templates Canva
26 Fantastic Flow Chart Templates Word Excel Power Point
Free Download 6 Word Flowchart Templates




