Free Printable Process Flow Chart Template
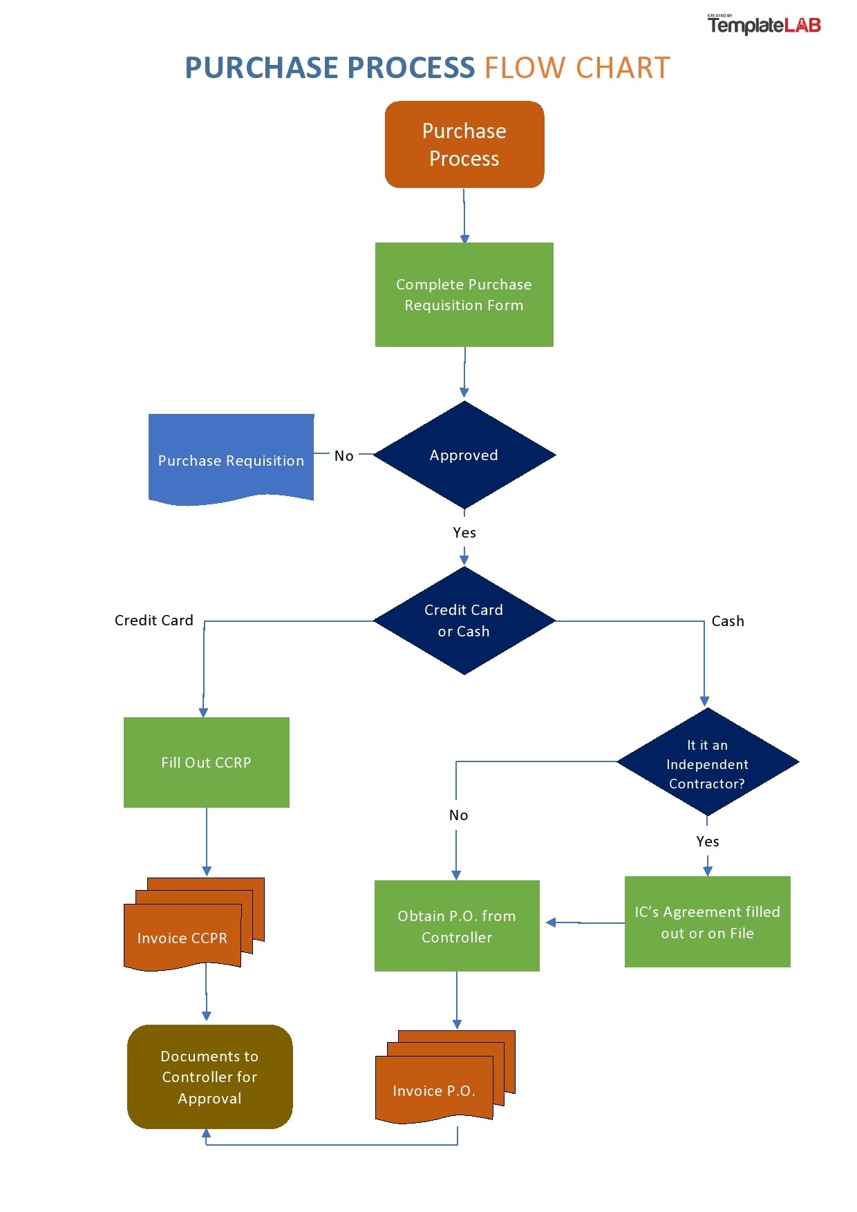
Are you looking for a free printable process flow chart template to help streamline your work process? Look no further! A process flow chart is a visual representation of steps in a process, making it easier to understand and improve efficiency.
Creating a process flow chart from scratch can be time-consuming and challenging. That’s where free printable templates come in handy! With a template, you can simply fill in the blanks with your own process steps and customize it to fit your specific needs.
Free Printable Process Flow Chart Template
Free Printable Process Flow Chart Template
Our free printable process flow chart template is easy to use and customizable. Whether you’re planning a project, organizing tasks, or analyzing a workflow, this template can help you visualize the steps involved and identify areas for improvement.
Simply download the template, print it out, and start mapping out your process. You can add or remove steps, change colors, and add notes as needed. It’s a simple yet effective tool for improving productivity and efficiency in any work environment.
Don’t waste time reinventing the wheel – download our free printable process flow chart template today and start streamlining your processes. With this handy tool at your disposal, you’ll be able to identify bottlenecks, optimize workflows, and achieve better results in no time!
Try it out and see the difference it can make in your work process. Download our free printable process flow chart template now and take the first step towards improved efficiency and productivity!
Free Customizable Flowchart Templates Canva
Free Printable Process Flow Chart Templates Excel Word Powerpoint
26 Fantastic Flow Chart Templates Word Excel Power Point
Free Customizable Flowchart Templates Canva
Free Customizable Flowchart Templates Canva




