Flowchart Diagram Word Template
Are you looking for an easy way to create professional flowchart diagrams? Look no further! Our Flowchart Diagram Word Template is the perfect solution for all your diagramming needs.
With our user-friendly template, you can quickly and easily create flowcharts that are clear, concise, and visually appealing. Whether you’re a beginner or an experienced designer, our template will help you bring your ideas to life.
Flowchart Diagram Word Template
Streamline Your Workflow with Our Flowchart Diagram Word Template
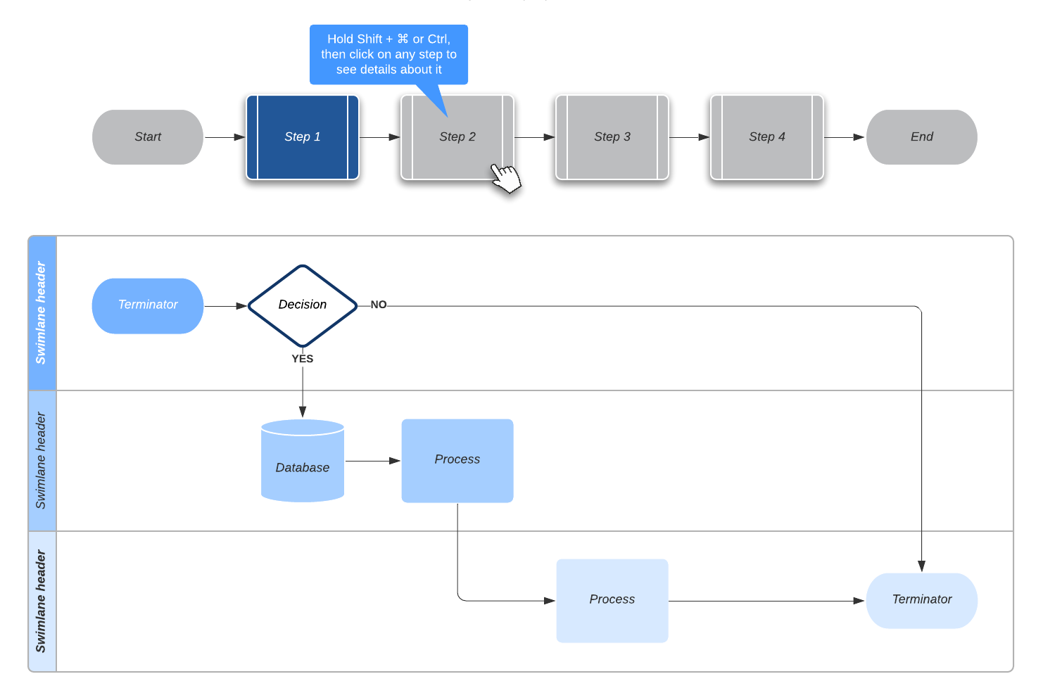
Our template includes a wide range of shapes, lines, and connectors that you can use to customize your flowchart. You can easily drag and drop elements to create the perfect layout for your diagram.
Whether you’re mapping out a process, illustrating a workflow, or designing an organizational chart, our template has everything you need to streamline your workflow and communicate your ideas effectively.
Say goodbye to complicated design software and hours of frustration. With our Flowchart Diagram Word Template, you can create professional-looking diagrams in minutes, saving you time and effort.
Don’t let diagramming be a daunting task. Try our Flowchart Diagram Word Template today and see how easy it is to create stunning flowcharts that will impress your colleagues and clients.
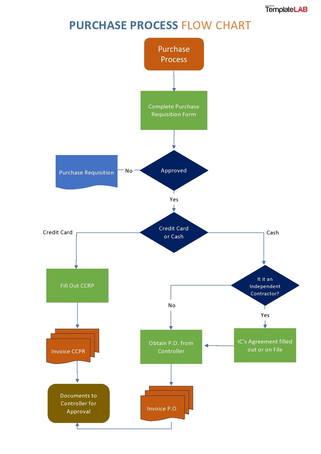
26 Fantastic Flow Chart Templates Word Excel Power Point
Flowchart Template For Word Lucidchart
26 Fantastic Flow Chart Templates Word Excel Power Point
Free Customizable Flowchart Templates Canva
Free Download 6 Word Flowchart Templates




