Flow Process Chart Template Word
Looking for a simple way to create flow process charts in Microsoft Word? You’re in luck! With a flow process chart template for Word, you can easily visualize the steps in your processes and workflows.
Whether you’re a project manager, a business analyst, or simply looking to streamline your tasks, using a flow process chart template in Word can help you organize your thoughts and communicate your ideas effectively.
Flow Process Chart Template Word
Easy Steps to Use a Flow Process Chart Template Word
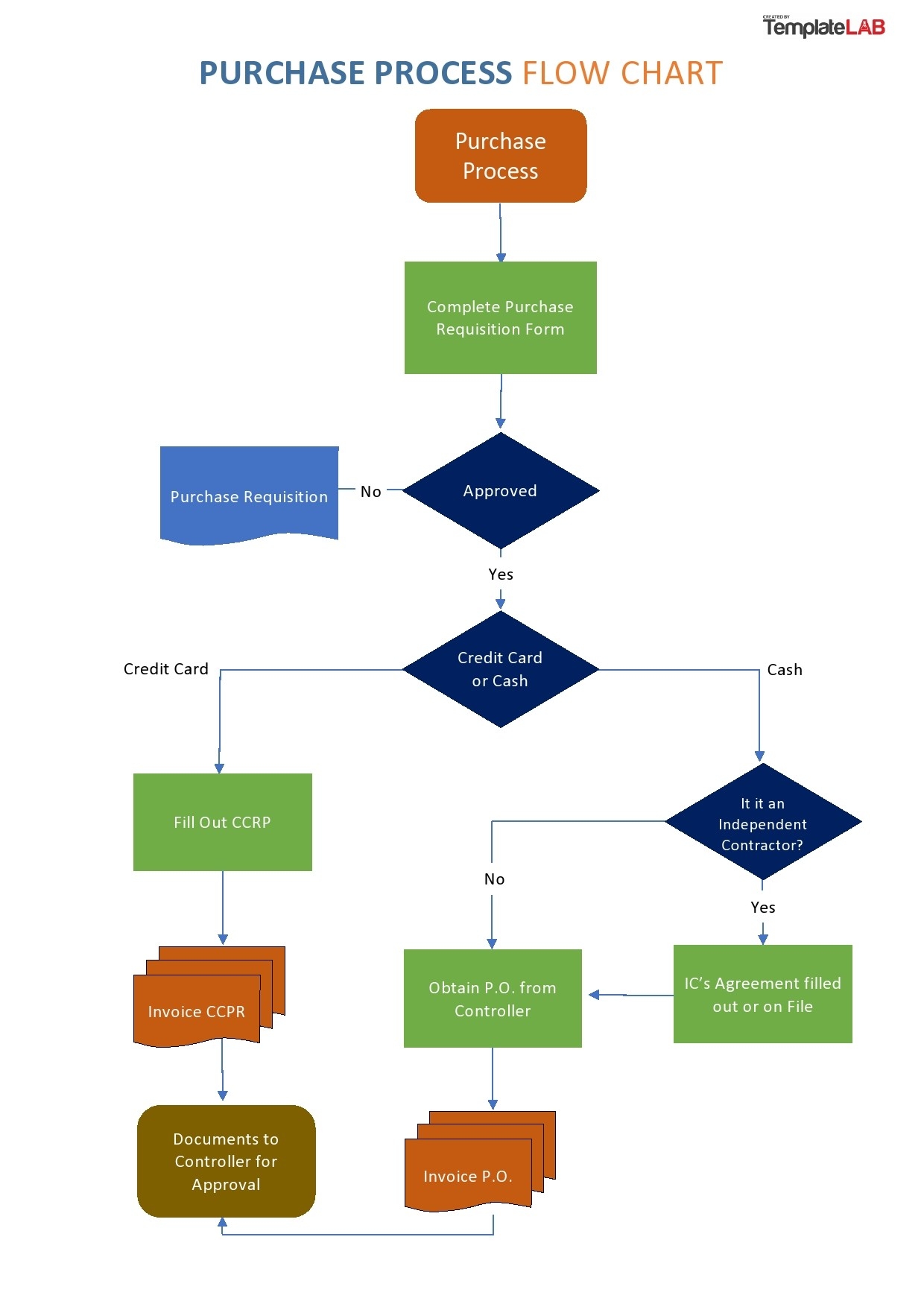
To get started, simply download a flow process chart template for Word from a reputable source. Open the template in Word, and customize it to fit your specific process or workflow. Add text, shapes, and colors to make it your own.
Next, input the steps of your process into the chart, starting from the initial step and working your way through each subsequent step. Use arrows to connect the steps and show the flow of the process.
Once you’ve completed your flow process chart, you can easily share it with your team or stakeholders by exporting it as a PDF or printing it out. This visual representation of your process will help everyone involved understand the workflow more clearly.
In conclusion, using a flow process chart template in Word is a simple and effective way to create visual representations of your processes and workflows. Try it out today and see how it can help you streamline your tasks and communicate your ideas more effectively.
26 Fantastic Flow Chart Templates Word Excel Power Point
Free Customizable Flowchart Templates Canva
Free Download 6 Word Flowchart Templates
Flowchart Template For Word Lucidchart
26 Fantastic Flow Chart Templates Word Excel Power Point




