Fire Department Organizational Chart Template
Are you looking for a Fire Department Organizational Chart Template to help streamline your team’s structure and communication? Look no further! This article will introduce you to the benefits of using a template and provide some tips on how to make the most of it.
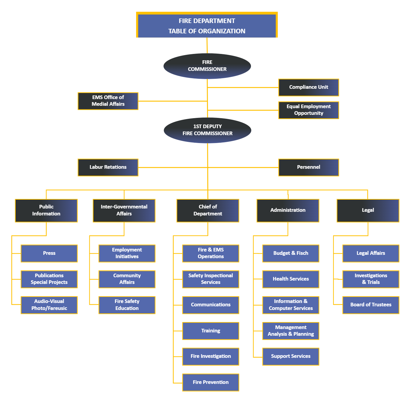
Having a clear organizational chart can make a huge difference in how your fire department operates. It helps everyone understand their roles and responsibilities, improves communication, and ensures that tasks are delegated efficiently. With a template, you can easily customize it to fit your department’s specific needs.
Fire Department Organizational Chart Template
Fire Department Organizational Chart Template
One of the key advantages of using a template is that it saves you time and effort. Instead of starting from scratch, you can simply fill in the blanks with your department’s information. This can be especially helpful during times of transition or when new members join the team.
Another benefit is that it provides a visual representation of your department’s hierarchy. This can help new members quickly grasp how the department is structured and who to turn to for guidance or support. It can also help identify any gaps or overlaps in roles.
When creating or updating your organizational chart, be sure to include all relevant positions and titles. Make sure the chart is easy to read and understand, with clear lines of authority and communication. Regularly review and update the chart to reflect any changes in personnel or responsibilities.
In conclusion, a Fire Department Organizational Chart Template is a valuable tool for improving efficiency and communication within your team. By using a template, you can save time, provide clarity, and ensure that everyone is on the same page. Give it a try and see the difference it can make!
Editable Fire Organizational Chart Templates In Word To Download
Fire Service Organizational Chart Template In Google Docs Pages
Editable Fire Organizational Chart Templates In Word To Download
Fdny Organizational Chart EdrawMax Template
41 Organizational Chart Templates Word Excel PowerPoint PSD




